近日,中国民航局正式发布了《运输机场旅客航站区无障碍环境规划建设指南》(以下简称《指南》),作为国内首部针对运输机场旅客航站区无障碍环境规划建设和适老化改造的行业指导文件,该《指南》的出台为机场无障碍环境的全生命周期管理提供了系统性的方法指导与建议,标志着我国机场无障碍环境建设迈入了一个全新的标准化、规范化阶段。

随着社会的进步和老龄化趋势的加剧,无障碍环境建设已成为衡量社会文明程度的重要指标之一。机场作为重要的交通枢纽,其无障碍环境的完善与否直接关系到特殊旅客和老年人的出行体验与安全。此次民航局发布的《指南》,正是对这一社会需求的积极回应。
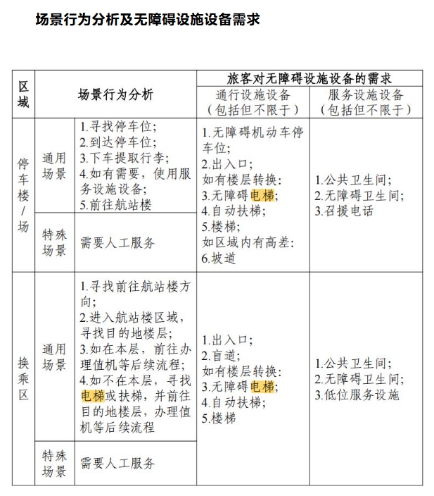
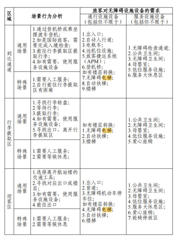
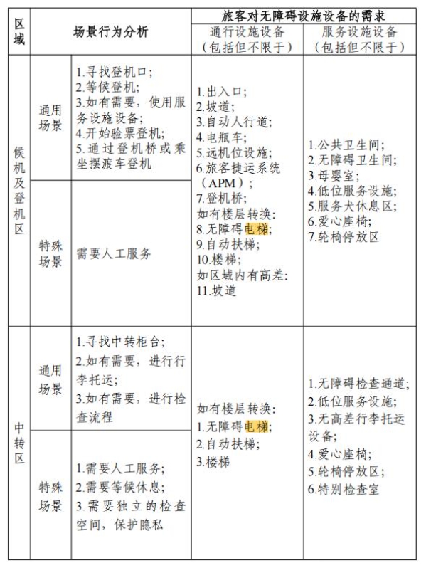
《指南》详细规定了运输机场旅客航站区无障碍环境的规划、设计、建设及运营等各个环节的具体要求。其中,电梯作为航站区内重要的垂直交通工具,其无障碍设计也被特别强调。《指南》指出,电梯应设置低位操作按钮、语音报层、盲文标识等无障碍设施,确保视障、听障及行动不便的旅客能够方便、安全地使用。同时,电梯的载重量、轿厢尺寸等也应满足特殊旅客的需求,如轮椅使用者、担架旅客等。




